$0+

Simple Asset Pro

I want this!

Simple Asset Pro

$0+

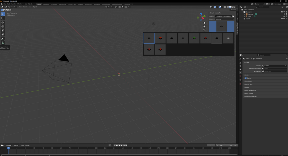
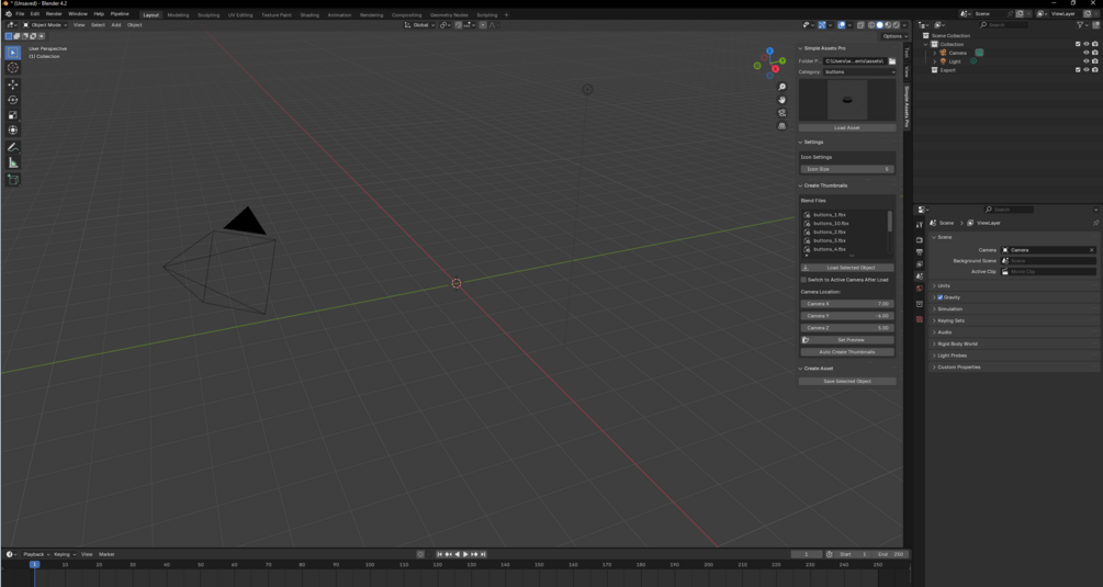
Simple Assets Pro enables users to organize assets into categories or folders, supporting both .blend and .fbx file formats. Users can simply drop their files into designated folders, and the add-on will automatically load them for easy access. It keeps all objects neatly organized, allowing users to seamlessly switch between different asset categories and directories for efficient asset management.


$
I want this!

Simple Asset Pro Free

Size
5.22 KB
Powered by